| |
|
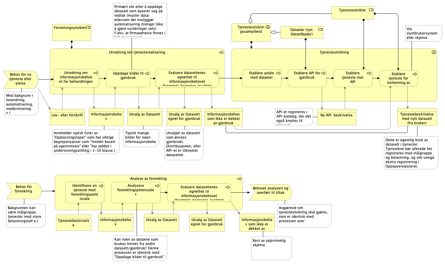
Tjenesteutvikling |
Etablere API for gjenbruk |
| |
|
Tjenesteutvikling |
Etablere tjeneste for innhenting av nye data |
| |
|
Tjenesteutvikling |
Etablere avtale med dataeier |
| |
|
Tjenesteutvikling |
Etablere tjeneste mot API |
| |
|
Etablere API for gjenbruk |
Etablere tjeneste mot API |
| |
|
Etablere API for gjenbruk |
Ny API beskrivelse |
| |
|
Etablere tjeneste for innhenting av nye data |
Informasjonsbehov som ikke er dekket av gjenbruk |
| |
|
Etablere tjeneste for innhenting av nye data |
Tjenestebeskrivelse med nytt datasett (fra bruker) |
| |
|
Etablere avtale med dataeier |
Etablere API for gjenbruk |
| |
|
Etablere tjeneste mot API |
Etablere tjeneste for innhenting av nye data |
| |
|
Etablere tjeneste mot API |
Ny API beskrivelse |
| |
|
Forretningsutvikler |
Utredning om tjenesterealisering |
| |
|
Tjenesteutvikler |
Etablere tjeneste mot API |
| |
|
Tjenesteutvikler |
Etablere tjeneste for innhenting av nye data |
| |
|
Utredning om tjenesterealisering |
Utredning om informasjonsbehovet for behandlingen |
| |
|
Utredning om tjenesterealisering |
Oppdage kilder til gjenbruk |
| |
|
Utredning om tjenesterealisering |
Evaluere datasettenes egnethet til informasjonsbehovet (hjemmel, begreper, kvalitet) |
| |
|
Utredning om informasjonsbehovet for behandlingen |
Oppdage kilder til gjenbruk |
| |
|
Utredning om informasjonsbehovet for behandlingen |
Informasjonsbehov |
| |
|
Utredning om informasjonsbehovet for behandlingen |
Lov- eller forskrift |
| |
|
Oppdage kilder til gjenbruk |
Informasjonsbehov |
| |
|
Oppdage kilder til gjenbruk |
Utvalg av Datasett |
| |
|
Oppdage kilder til gjenbruk |
Evaluere datasettenes egnethet til informasjonsbehovet (hjemmel, begreper, kvalitet) |
| |
|
Evaluere datasettenes egnethet til informasjonsbehovet (hjemmel, begreper, kvalitet) |
Informasjonsbehov som ikke er dekket av gjenbruk |
| |
|
Evaluere datasettenes egnethet til informasjonsbehovet (hjemmel, begreper, kvalitet) |
Utvalg av Datasett egnet for gjenbruk |
| |
|
Evaluere datasettenes egnethet til informasjonsbehovet (hjemmel, begreper, kvalitet) |
Utvalg av Datasett |
| |
|
Evaluere datasettenes egnethet til informasjonsbehovet (hjemmel, begreper, kvalitet) |
Etablere avtale med dataeier |
| |
|
Behov for ny tjeneste eller ytelse |
Utredning om informasjonsbehovet for behandlingen |
| |
|
Behov for ny tjeneste eller ytelse |
Lov- eller forskrift |
| |
|
Tjenesteutviklingssamarbeid |
Tjenesteutvikling |
| |
|
Tjenesteutviklingssamarbeid |
Tjenesteutvikler |
| |
|
Tjenesteutviklingssamarbeid |
Dataeier (syn: Datatilbyder) |
| |
|
Dataeier (syn: Datatilbyder) |
Etablere API for gjenbruk |
| |
|
Tjenestebeskrivelse med nytt datasett (fra bruker) |
Informasjonsbehov som ikke er dekket av gjenbruk |
| |
|
Behov for forenkling |
Analyse av forenkling |
| |
|
Analyse av forenkling |
Identifisere en tjeneste med forenklingspotensiale |
| |
|
Analyse av forenkling |
Analysere forenklingspotensialet |
| |
|
Analyse av forenkling |
Evaluere datasettenes egnethet til informasjonsbehovet (hjemmel, begreper, kvalitet) |
| |
|
Identifisere en tjeneste med forenklingspotensiale |
Tjenestebeskrivelse |
| |
|
Identifisere en tjeneste med forenklingspotensiale |
Informasjonsbehov |
| |
|
Analysere forenklingspotensialet |
Utvalg av Datasett |
| |
|
Analysere forenklingspotensialet |
Evaluere datasettenes egnethet til informasjonsbehovet (hjemmel, begreper, kvalitet) |
| |
|
Analysere forenklingspotensialet |
Informasjonsbehov |
| |
|
Evaluere datasettenes egnethet til informasjonsbehovet (hjemmel, begreper, kvalitet) |
Behovet analysert og overført til tiltak |
| |
|
Evaluere datasettenes egnethet til informasjonsbehovet (hjemmel, begreper, kvalitet) |
Utvalg av Datasett egnet for gjenbruk |
| |
|
Evaluere datasettenes egnethet til informasjonsbehovet (hjemmel, begreper, kvalitet) |
Informasjonsbehov som ikke er dekket av gjenbruk |
| |
|
Evaluere datasettenes egnethet til informasjonsbehovet (hjemmel, begreper, kvalitet) |
Utvalg av Datasett |