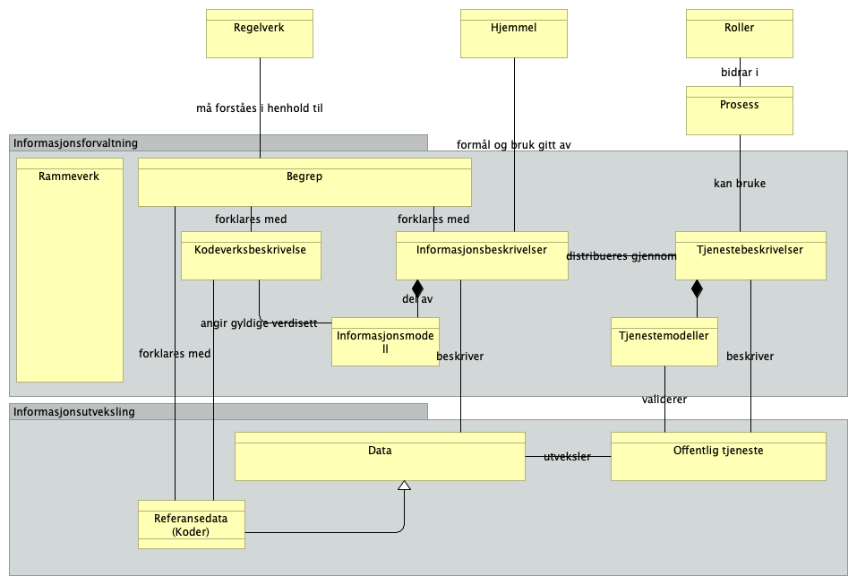
4.3 Forhold mellom behovsområdene
(
)
Data
Offentlig tjeneste
Referansedata (Koder)
Rammeverk
Begrep
Informasjonsbeskrivelser
Tjenestebeskrivelser
Kodeverksbeskrivelse
Informasjonsmodell
Tjenestemodeller
Prosess
Roller
Regelverk
Hjemmel
utveksler
Offentlig tjeneste
Data
forklares med
Referansedata (Koder)
Begrep
Referansedata (Koder)
Data
må forståes i henhold til
Begrep
Regelverk
forklares med
Informasjonsbeskrivelser
Begrep
del av
Informasjonsbeskrivelser
Informasjonsmodell
beskriver
Informasjonsbeskrivelser
Data
formål og bruk gitt av
Informasjonsbeskrivelser
Hjemmel
beskriver
Tjenestebeskrivelser
Offentlig tjeneste
distribueres gjennom
Tjenestebeskrivelser
Informasjonsbeskrivelser
Tjenestebeskrivelser
Tjenestemodeller
angir gyldige verdisett
Kodeverksbeskrivelse
Informasjonsmodell
forklares med
Kodeverksbeskrivelse
Begrep
Kodeverksbeskrivelse
Referansedata (Koder)
validerer
Tjenestemodeller
Offentlig tjeneste
kan bruke
Prosess
Tjenestebeskrivelser
bidrar i
Roller
Prosess